|
|
ЗАТВЕРДЖЕНО зі змінами і доповненнями, внесеними наказом Держкомстату України |
Методика визначення обсягів продажу споживчих товарів населенню
за усіма каналами реалізації та обороту роздрібної торгівлі
Передмова
За останні роки в Україні у сфері торгівлі та ресторанного господарства сталися суттєві кількісні (значно розширилось коло суб’єктів господарювання, які здійснюють діяльність з роздрібної торгівлі та ресторанного господарства, або учасників торгової діяльності) та якісні зміни споживчого ринку (швидкими темпами створюється цивілізований споживчий ринок, який набув різноманітних форм, утворилися нові шляхи реалізації товарів населенню).
З метою задоволення вимог щодо комплексності та повноти статистичної інформації зі статистики роздрібної торгівлі на державному та територіальному рівнях необхідно проводити в рамках наявних можливостей економічні оцінки і розрахунки, які характеризують стан та тенденції розвитку споживчого ринку.
Дана Методика розроблена з метою удосконалення статистичного обліку у сфері торгівлі, забезпечивши його комплексний характер, одержання за існуючої інформаційної бази розрахункових даних, які можуть бути використані для комплексного економічного аналізу стану та тенденцій розвитку роздрібної торгівлі та ресторанного господарства, визначення загальних обсягів продажу споживчих товарів населенню за усіма каналами реалізації та обороту роздрібної торгівлі з урахуванням економічних результатів діяльності фізичних осіб-підприємців, а також використання у подальших макроекономічних та прогнозних розрахунках.
Методика призначена для використання працівниками органів державної статистики на державному та реґіональному рівнях.
1. Загальні положення
1. Методика визначає порядок формування статистичної інформації про обсяги продажу товарів населенню за усіма каналами реалізації та загального обсягу обороту роздрібної торгівлі з урахуванням діяльності всіх суб’єктів господарювання (у тому числі фізичних осіб-підприємців), які здійснюють діяльність з роздрібної торгівлі та ресторанного господарства, та громадян.
Методика призначена для проведення розрахунків на державному та реґіональному рівнях.
2. Визначення термінів, що застосовуються:
Суб’єкти господарювання – учасники господарських відносин, які здійснюють господарську діяльність, реалізуючи господарську компетенцію (сукупність господарських прав та обов’язків), мають відокремлене майно і несуть відповідальність за своїми зобов’язаннями в межах цього майна, крім випадків, передбачених законодавством.
Суб’єктами господарювання є:
- господарські організації – юридичні особи, які здійснюють господарську діяльність та зареєстровані у встановленому законом порядку;
- громадяни України, іноземці та особи без громадянства, які здійснюють господарську діяльність та зареєстровані відповідно до закону як підприємці (далі – фізичні особи-підприємці).
Оборот роздрібної торгівлі – включає роздрібний товарооборот суб’єктів господарювання – юридичних осіб, які здійснюють діяльність з роздрібної торгівлі, обсяги продажу споживчих товарів на ринках та фізичними особами-підприємцями.
Оборот ресторанного господарства – включає роздрібний товарооборот суб’єктів господарювання – юридичних осіб та фізичних осіб-підприємців, які здійснюють діяльність з ресторанного господарства.
Роздрібний товарооборот – обсяг продажу споживчих товарів населенню через роздрібну торгову мережу та мережу ресторанного господарства суб’єктами господарювання – юридичними особами.
Організований ринок – суб’єкт господарювання, створений на відведеній за рішенням місцевого органу виконавчої влади чи органу місцевого самоврядування земельній ділянці і зареєстрований в установленому порядку, функціональними обов’язками якого є надання послуг та створення для продавців і покупців належних умов у процесі купівлі-продажу товарів за цінами, що складаються залежно від попиту і пропозицій. Продаж споживчих товарів на організованому ринку здійснюється суб’єктами господарювання та громадянами.
Неформальний ринок – продаж споживчих товарів громадянами, які офіційно не зареєстровані відповідно до закону як підприємці і здійснюють торгівлю споживчими товарами у непристосованих для цього місцях.
3. Основними напрямками статистичних досліджень та розрахунків щодо стану та тенденцій розвитку споживчого ринку є визначення:
- обсягів продажу споживчих товарів населенню за усіма каналами реалізації;
- обороту роздрібної торгівлі;
- обороту ресторанного господарства.
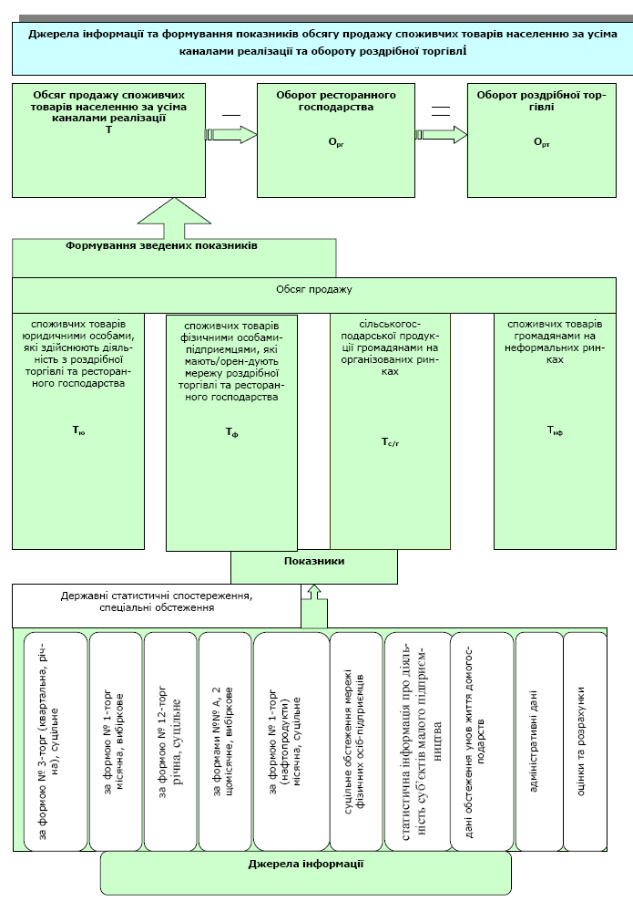
Систему статистичних досліджень та розрахунків зі статистики роздрібної торгівлі та ресторанного господарства щодо стану та тенденцій розвитку споживчого ринку схематично представлено у Додатку 1.
За існуючою системою статистичних спостережень зі статистики роздрібної торгівлі та ресторанного господарства на споживчому ринку виділено такі основні канали реалізації товарів:
* продаж споживчих товарів суб’єктами господарювання – юридичними особами, які здійснюють діяльність з роздрібної торгівлі та ресторанного господарства;
* продаж споживчих товарів фізичними особами-підприємцями та громадянами, у тому числі:
- фізичними особами-підприємцями, що мають/орендують мережу роздрібної торгівлі та ресторанного господарства;
- громадянами на організованих ринках з продажу сільськогоспо-дарських продуктів;
- громадянами на неформальних ринках.
4. Одиницями статистичних спостережень зі статистики роздрібної торгівлі та ресторанного господарства є:
· суб'єкти господарювання:
- юридичні особи, які здійснюють діяльність з роздрібної торгівлі та ресторанного господарства, а також які мають ринки;
- фізичні особи-підприємці, що мають/орендують мережу роздрібної торгівлі та ресторанного господарства, а також які мають ринки;
· фізичні особи-підприємці та громадяни, які здійснюють продаж споживчих товарів на організованих та неформальних ринках.
5. Джерелами статистичної інформації для проведення розрахунків є:
- дані державних статистичних спостережень (суцільних, вибіркових, переписів, одноразових, обстеження умов життя домогосподарств);
- адміністративні дані;
- оцінки та розрахунки.
6. Система позначень показників:
|
Позначення показника |
Назва показника |
|
1 |
2 |
|
Про обсяги продажу споживчих товарів населенню за усіма каналами реалізації та обороту роздрібної торгівлі |
|
|
Т |
Обсяг продажу споживчих товарів населенню за усіма каналами реалізації |
|
Ор.т. |
Оборот роздрібної торгівлі |
|
Ор.г. |
Оборот ресторанного господарства |
|
Про обсяг продажу споживчих товарів суб’єктами господарювання – юридичними особами, які здійснюють діяльність з роздрібної торгівлі та ресторанного господарства |
|
|
Тю |
Обсяг продажу споживчих товарів суб’єктами господарювання – юридичними особами, які здійснюють діяльність з роздрібної торгівлі та ресторанного господарства (роздрібний товарооборот) |
|
Т ю р.т. |
Обсяг продажу споживчих товарів суб’єктами господарювання – юридичними особами, які здійснюють діяльність з роздрібної торгівлі |
|
Т ю р.г. |
Обсяг продажу споживчих товарів суб’єктами господарювання – юридичними особами, які здійснюють діяльність з ресторанного господарства |
|
Про обсяг продажу споживчих товарів фізичними особам-підприємцями, які мають/орендують мережу роздрібної торгівлі та ресторанного господарства |
|
|
Тф |
Обсяг продажу споживчих товарів фізичними особами-підприємцями, які мають/орендують мережу роздрібної торгівлі та ресторанного господарства |
|
Кф |
Коефіцієнт обсягу продажу споживчих товарів фізичними особами-підприємцями, які мають/орендують мережу роздрібної торгівлі та ресторанного господарства, у роздрібному товарообороті юридичних осіб та фізичних осіб-підприємців |
|
Т ф р.т. |
Обсяг продажу споживчих товарів фізичними особами-підприємцями, які мають/орендують мережу роздрібної торгівлі |
|
Т ф р.г. |
Обсяг продажу споживчих товарів фізичними особами-підприємцями, які мають/орендують мережу ресторанного господарства |
|
Про обсяг продажу фізичними особами-підприємцями та громадянами на організованих ринках сільськогосподарської продукції |
|
|
Тс/г |
Обсяг продажу на організованих ринках сільськогосподарської продукції |
|
tс/г |
Обсяг продажу сільськогосподарської продукції на ринках за вибірковим колом міст за ф.ф. №№ А і 2 |
|
Кс/г |
Коефіцієнт дорахунку обсягів продажу сільськогосподарської продукції до обсягів продажу на усіх ринках |
|
Про обсяг продажу споживчих товарів громадянами на неформальних ринках |
|
|
Тнф |
Обсяг продажу споживчих товарів громадянами на неформальних ринках |
|
Кнф |
Коефіцієнт обсягу продажу споживчих товарів громадянами на неформальних ринках у загальному обсязі продажу споживчих товарів населенню за усіма каналами реалізації |
2. Статистичний облік обсягу продажу споживчих товарів суб’єктами господарювання – юридичними особами, які здійснюють діяльність з роздрібної торгівлі та ресторанного господарства (Тю)
1. Джерелами статистичної інформації про обсяг продажу споживчих товарів суб’єктами господарювання – юридичними особами, які здійснюють діяльність з роздрібної торгівлі та ресторанного господарства, є державні статистичні спостереження, які проводяться в установленому порядку відповідно до статистичної методології. Облік обсягу продажу споживчих товарів суб’єктами господарювання – юридичними особами проводиться органами державної статистики з використанням несуцільного вибіркового (ф. № 1-торг) та суцільного (ф. № 3-торг) методів спостереження.
2. Суцільне державне статистичне спостереження проводиться за формою № 3-торг, квартальна, річна “Звіт про продаж і запаси товарів у торговій мережі та мережі ресторанного господарства”.
3. Несуцільне вибіркове державне статистичне спостереження проводиться за формою № 1-торг, місячна “Звіт про товарооборот”.
4. Респондентами державних статистичних спостережень є:
* суб’єкти господарювання – юридичні особи, основним видом економічної діяльності яких за КВЕД є роздрібна торгівля та ресторанне господарство (коди за КВЕД – 50.10.2, 50.30.2, 50.40.2, 50.50.0, 52.1, 52.2, 52.3, 52.4, 52.5, 52.6, 55.3, 55.4, 55.5);
* суб’єкти господарювання – юридичні особи інших видів економічної діяльності, які здійснюють діяльність з роздрібної торгівлі та ресторанного господарства (коди другорядних видів діяльності за КВЕД – 50.10.2, 50.30.2, 50.40.2, 50.50.0, 52.1, 52.2, 52.3, 52.4, 52.5, 52.6, 55.3, 55.4, 55.5).
Перелік звітуючих одиниць формується на основі даних ЄДРПОУ та даних державного статистичного спостереження за формою № 1-підприєм-ництво "Звіт про основні показники діяльності підприємства".
5. Обсяг продажу споживчих товарів суб’єктами господарювання – юридичними особами визначається як обсяг роздрібного товарообороту за даними державних статистичних спостережень за ф. № 1-торг, місячна “Звіт про товарооборот” (ряд. 03) та ф. № 3-торг, квартальна, річна “Звіт про продаж і запаси товарів у торговій мережі та мережі ресторанного господарства” (ряд. 101 розділу І та ряд. 131 розділу ІІ).
6. Дані розробляються на реґіональному і державному рівнях.
3. Статистичний облік обсягу продажу споживчих товарів фізичними особами-підприємцями, які мають/орендують мережу роздрібної торгівлі та ресторанного господарства (Тф)
1. Джерелами статистичної інформації про обсяг продажу споживчих товарів фізичними особами-підприємцями, які мають/орендують мережу роздрібної торгівлі та ресторанного господарства є:
- дані спеціального суцільного обстеження мережі роздрібної торгівлі та ресторанного господарства, що належить фізичним особам-підприємцям, проведеного органами державної статистики у вересні 2005р.;
- дані суцільного державного статистичного спостереження за формою № 1-торг (нафтопродукти) місячна "Про продаж світлих нафтопродуктів);
- дані інших державних статистичних спостережень;
- адміністративні дані місцевих органів виконавчої влади щодо розміщення об’єктів роздрібної торгівлі та ресторанного господарства;
- дані Державної податкової адміністрації;
- статистична інформація про діяльність суб’єктів малого підприємництва;
- оцінки і розрахунки.
2. Обсяги продажу товарів фізичними особами-підприємцями, які мають/орендують мережу роздрібної торгівлі та ресторанного господарства, визначаються за даними спеціального обстеження, проведеного органами державної статистики у вересні 2005р.
За його результатами на першому етапі визначаються обсяги продажу товарів зазначеними особами на державному та реґіональному рівнях.
Обсяги продажу споживчих товарів фізичними особами-підприємцями, які мають мережу роздрібної торгівлі, розраховуються за формулою:
де
–
кількість об'єктів роздрібної торгівлі за видом місця розташування, типами та
видами їх спеціалізації;
–
середній розрахунковий обсяг продажу за даними обстеження на один об’єкт
роздрібної торгівлі за видом місця розташування, типами та видами їх
спеціалізації;
k – вид місця розташування об’єктів роздрібної торгівлі,
j – тип об’єктів роздрібної торгівлі,
i – вид спеціалізації об'єктів роздрібної торгівлі.
Аналогічно розраховуються обсяги продажу споживчих товарів фізичними особами-підприємцями, які мають мережу ресторанного господарства, але без визначення їх місць розташування та спеціалізації:
де
Т – середній розрахунковий обсяг продажу на один об’єкт ресторанного господарства;
h – тип об’єктів ресторанного господарства.
Види місць розташування (k), спеціалізація об’єктів роздрібної торгівлі (i), типи об’єктів роздрібної торгівлі (j) та ресторанного господарства (h) визначаються у відповідності до Додатків 2, 3, 4.
Такий порядок розрахунків дозволить отримувати угруповані дані щодо обсягів продажу споживчих товарів за різними формами торгівлі з урахуванням спеціалізації об'єктів торгівлі (з продажу продовольчих та непродовольчих товарів) та окремо дані щодо обсягів продажу споживчих товарів у ресторанному господарстві.
3. На підставі адміністративних даних місцевих органів виконавчої влади щодо розміщення об’єктів роздрібної торгівлі та ресторанного господарства фізичних осіб-підприємців, яка надається територіальним органам державної статистики у відповідності до розпорядження Кабінету Міністрів України від 22.08.2005 № 352-р, а також даних державних статистичних спостережень уточнюється інформація щодо кількості зазначених об'єктів та здійснюються розрахунки щодо актуалізації обсягів продажу товарів фізичними особами-підприємцями, які мають/орендують мережу роздрібної торгівлі та ресторанного господарства, за формулами:
для об'єктів роздрібної торгівлі – ![]()
для об'єктів ресторанного господарства – ![]()
4. На наступному етапі розраховуються коефіцієнти.
Коефіцієнт обсягу продажу товарів зазначеними особами у роздрібному товарообороті фізичних осіб-підприємців і юридичних осіб на державному та реґіональному рівнях визначається за формулою:
.
Також розраховуються наступні коефіцієнти:
· обсягу продажу продовольчих та непродовольчих товарів у обороті об'єктів торгівлі за відповідним місцем їх розташування за формулою:

· обсягу продажу товарів у відповідних місцях розташування об'єктів торгівлі в обороті торгової мережі за формулою:

· обсягу продажу товарів об'єктами торгівлі у роздрібному товарообороті фізичних осіб-підприємців за формулою:

· обсягу продажу товарів об'єктами ресторанного господарства у роздрібному товарообороті фізичних осіб-підприємців за формулою:

Актуалізація коефіцієнтів здійснюється на підставі розрахунків з урахуванням актуалізованих даних щодо кількості об’єктів роздрібної торгівлі та ресторанного господарства фізичних осіб-підприємців та даних Державної податкової адміністрації (щодо кількості фізичних осіб-підприємців, суми доходів від торгової діяльності фізичних осіб), статистичної інформації про діяльність суб’єктів малого підприємництва (щодо обсягів реалізованої продукції, робіт фізичними особами-підприємцями за видами економічної діяльності).
В разі отримання регіональними управліннями статистики адміністративної інформації щодо відкриття (закриття) об'єктів торгівлі та ресторанного господарства коефіцієнти перераховуються ними протягом року за наведеними вище формулами.
5. Обсяг продажу споживчих товарів фізичними особами-підприємцями, які мають/орендують мережу роздрібної торгівлі та ресторанного господарства, охоплює продаж через мережу роздрібної торгівлі та ресторанного господарства, що належить/орендується фізичним особам-підприємцям (крім торгівлі на ринках), і розраховується за формулою:

6. За аналогічними формулами в разі потреби розраховуються обсяги продажу споживчих товарів окремо по роздрібній торгівлі та ресторанному господарству, а загальний обсяг розраховується за формулою:
![]()
7. Розрахунки обсягів продажу споживчих товарів по реґіонах і Україні проводяться Держкомстатом, а також реґіональними управліннями статистики щомісячно.
8. Розрахунки в розрізі районів та міст обласного підпорядкування в разі потреби проводяться регіональними управліннями статистики за вищевказаними формулами щоквартально.
4. Статистичний облік обсягу продажу на організованих ринках сільськогосподарської продукції громадянами (Тс/г)
1. Джерелами статистичної інформації про обсяг продажу на ринках сільськогосподарської продукції є:
- дані щомісячного обстеження на ринках за вибірковим колом міст за ф.ф. №№ А і 2 про продаж та ціни сільгосппродуктів і худоби господарствами, селянами та іншими громадянами. Респонденти – суб’єкти господарювання, які мають ринки з продажу сільськогосподарської продукції;
- суцільне річне обстеження за ф. № 12-торг “Про наявність і використання торгової мережі на ринках та реалізацію сільськогосподарської продукції на них”. Респонденти – суб’єкти господарювання, які мають ринки. Для визначення сукупності одиниць спостереження використовується інформація місцевих органів державної влади щодо зареєстрованих ринків;
- оцінки і розрахунки.
2. Обсяг продажу на ринках сільськогосподарської продукції розраховується за формулою:
де
tс/г – обсяг продажу сільськогосподарської продукції на ринках за вибірковим колом міст за ф.ф. №№ А і 2;
Кс/г – коефіцієнт дорахунку обсягів продажу сільськогосподарської продукції до обсягів продажу на усіх ринках.
3. Коефіцієнт Кс/г визначається як частка продажу чотирьох товарних груп (“м’ясо, сало, птиця”, “картопля”, “овочі”, “фрукти та ягоди свіжі”, які становлять три чверті обсягу продажу сільськогосподарської продукції на ринках) на ринках вибіркового кола міст за ф.ф. №№ А і 2 за рік у загальному обсязі їх реалізації на усіх ринках за ф. № 12-торг.
4. Розрахунок коефіцієнту К с/г проводиться за формулою:
де
q – кількість проданого сільгосппродукту на ринках вибіркового кола міст;
Q – кількість проданого сільгосппродукту на усіх ринках;
p – середня ціна проданого сільгосппродукту на ринках вибіркового кола міст;
і – відповідна товарна група (“м’ясо, сало, птиця”, “картопля”, “овочі”, “фрукти та ягоди свіжі”).
Приклад розрахунків наведено у додатку 5.
5. Розрахунок коефіцієнтів проводиться в рамках КЕОІ за ф. № 12-торг на реґіональному і державному рівнях. При цьому здійснюється коригування розрахованих коефіцієнтів зберігаючи тенденцію їх змін з урахуванням експертної оцінки.
6. Розрахунки в розрізі районів та міст обласного підпорядкування в разі потреби проводяться регіональними управліннями статистики щоквартально на основі даних ф. № 12-торг та з урахуванням експертної оцінки щодо темпів зростання обороту міських ринків з продажу сільськогосподарської продукції.
5. Статистичний облік обсягу продажу споживчих товарів громадянами на неформальних ринках (Тнф)
1. Джерелами статистичної інформації про обсяг продажу споживчих товарів громадянами на неформальних ринках є:
- дані обстеження умов життя домогосподарств;
- оцінки і розрахунки.
2. Оборот неформального ринку визначається за формулою:
де
Кнф – коефіцієнт обсягу продажу споживчих товарів громадянами на неформальних ринках у загальному обсязі продажу споживчих товарів населенню за усіма каналами реалізації.
3. Коефіцієнт Кнф розраховується на підставі даних обстеження умов життя домогосподарств шляхом співставлення обсягів витрат населення на придбання товарів на неформальних ринках у громадян (згідно з номенклатурою товарів за ф. № 3-торг) із загальною сумою витрат на усі товари за формулою:
де
Внф – обсяг витрат населення на придбання товарів на неформальних ринках,
В – загальний обсяг витрат на усі товари.
4. Розрахунок коефіцієнтів проводиться Держкомстатом по реґіонах і Україні і направляється реґіональним управлінням статистики.
6. Формування зведеної статистичної інформації
1. Використання різних джерел інформації при формуванні зведеної статистичної інформації представлено схематично у Додатку 1.
2. Базовий розрахунок обсягу продажу споживчих товарів населенню за усіма каналами реалізації та обороту роздрібної торгівлі проводиться за рік у травні місяці. При цьому уточнюються дані за попередній рік тільки для співставлення (розрахунку темпів росту у порівнянних цінах) даних звітного року і попереднього року.
3. Поточні розрахунки проводяться щомісячно наростаючим підсумком з початку року за даними оперативної звітності (ф. № 1-торг) і коефіцієнтів та даних базового розрахунку з можливим коригуванням їх з урахуванням сезонних коливань і змін мережі юридичних осіб (особливо супер- та гіпермаркетів тощо) та мережі фізичних осіб-підприємців на ринках. За даними квартальної звітності за ф. № 3-торг проводяться перерахунки за І квартал, І півріччя і 9 місяців.
4. При використанні даних обстеження умов життя домогосподарств перелік товарів і товарних груп приводиться у відповідність з переліком, який врахований у роздрібному товарообороті, тобто за номенклатурою ф. № 3-торг.
5. У зв’язку з тим, що такі джерела інформації, як результати обстеження умов життя домогосподарств, дані Державної податкової адміністрації, інші розрахунки не завжди відслідковують міжобласний обмін і обмін за видами економічної діяльності, тобто мають по окремих реґіонах відносно низький ступінь надійності, дані спеціальних обстежень зі статистики торгівлі не відслідковують сезонні зміни як обсягів продажу окремих товарних груп, так і мережі на ринках, усі коефіцієнти є рекомендованими і при здійсненні розрахунків коригуються, зберігаючи тенденцію їх змін з урахуванням експертної оцінки.
6.1. Обсяг продажу споживчих товарів населенню за усіма каналами реалізації (Т)
1. Обсяг продажу споживчих товарів населенню за усіма каналами реалізації визначається як сума обсягів продажу споживчих товарів:
- суб’єктами господарювання – юридичними особами, які здійснюють діяльність з роздрібної торгівлі та ресторанного господарства;
- фізичними особами-підприємцями, які мають/орендують мережу роздрібної торгівлі та ресторанного господарства;
- громадянами на неформальних ринках.
2. Обсяг продажу споживчих товарів населенню за усіма каналами реалізації розраховується за формулою:

6.2. Оборот роздрібної торгівлі (Ор.т.)
1. Оборот роздрібної торгівлі визначається як обсяг продажу споживчих товарів населенню за усіма каналами реалізації мінус оборот ресторанного господарства за формулами:
або
2. Оборот ресторанного господарства визначається як сума обсягів роздрібного товарообороту ресторанного господарства суб’єктів господарювання – юридичних осіб за даними державного статистичного спостереження на суцільній основі за ф. № 3-торг, квартальна, річна “Звіт про продаж і запаси товарів у торговій мережі та мережі ресторанного господарства” (ряд. 131 розділу ІІ) та роздрібного товарообороту ресторанного господарства фізичних осіб-підприємців за даними спеціального суцільного обстеження мережі роздрібної торгівлі та ресторанного господарства, що належить фізичним особам-підприємцям, за формулою:
Для щомісячних розрахунків використовується частка роздрібного товарообороту ресторанного господарства суб’єктів господарювання – юридичних осіб у загальному обсязі роздрібного товарообороту суб’єктів господарювання – юридичних осіб за даними ф. № 3-торг, квартальна та коефіцієнт обсягу продажу товарів об'єктами ресторанного господарства, що належать фізичним особам-підприємцям, у роздрібному товарообороті фізичних осіб-підприємців.
Приклад алгоритму розрахунків наведено у додатку 6.
7. Розрахунки темпів зростання обсягу продажу споживчих товарів за усіма каналами реалізації та обороту роздрібної торгівлі
При розрахунках темпів зростання обсягу продажу споживчих товарів за усіма каналами реалізації та обороту роздрібної торгівлі використовуються "Методичні рекомендації розрахунків індексів фізичного обсягу роздрібного товарообороту", затверджені наказом Держкомстату від 06.11.2000р. № 353.

|
Код |
Види місць розташування об’єктів |
|
01 |
ринок |
|
02 |
торгово-сервісний центр |
|
03 |
торгові ряди |
|
04 |
магазини спільного користування1 |
|
05 |
об’єкт ресторанного господарства спільного користування1 |
|
10 |
окремо розташовані магазини |
|
11 |
АЗС |
|
12 |
окремо розташовані кіоски |
|
13 |
окремо розташовані палатки, лотки, розкладки, стенди тощо |
|
14 |
окремо розташовані об'єкти ресторанного господарства |
|
15 – 19 |
резерв кодів для інших видів місць розташування об'єктів |
_____________
[1] Площа об’єкта знаходиться в спільному користуванні юридичної особи та фізичних осіб-підприємців або декількох фізичних осіб-підприємців.
|
Код |
Типи об’єктів |
Пояснення |
|
11 |
магазин |
стаціонарна окрема будівля або відокремлене приміщення в стаціонарній будівлі, що має торговий зал для покупців |
|
12 |
кіоск, контейнер (крім АЗС) |
стаціонарне відокремлене приміщення, що, як правило, не має торгового залу |
|
13 |
автозаправна станція |
АЗС, які здійснюють відпуск нафтопродуктів і газу в якості моторного палива |
|
14 |
палатка, лоток, розкладка, стенд тощо |
нестаціонарні пункти продажу товарів, що розташовані на вулиці, у підземних переходах, на ринках, у приміщеннях кінотеатрів, магазинів тощо, які, як правило, на ніч розбираються |
|
15 |
орендовані секції, кутки, прилавки, столи тощо |
як правило, розміщуються в інших підприємствах торгівлі (магазинах, універмагах, складських приміщеннях тощо), а також криті та відкриті столи на ринках, місця у павільйонах і критих ринках |
|
16 |
продаж з машин |
місця для торгівлі з транспортних засобів на ринках |
|
21 |
ресторан |
об'єкт ресторанного господарства з широким асортиментом страв, напоїв, кулінарних та кондитерських виробів складного приготування, виробництвом та реалізацією страв на замовлення та фірмових страв, вино-горілчаних та тютюнових виробів, підвищеним рівнем обслуговування в поєднанні з організацією відпочинку та розваг споживачів |
|
22 |
кафе (закусочна, пиріжкова, шашлична тощо) |
об'єкт ресторанного господарства, що реалізує широкий асортимент гарячих та холодних напоїв, солодких страв, хлібобулочних та кондитерських виробів, кисломолочних продуктів, включаючи вироби на замовлення та фірмові, і обмежений у порівнянні з рестораном асортимент перших, других, холодних страв, та закуски нескладного приготування в поєднанні з організацією відпочинку та розваг споживачів |
|
23 |
бар |
реалізує широкий асортимент алкогольних, слабоалкогольних і безалкогольних напоїв і закусок до них, десертів, борошняних кондитерських та булочних виробів тощо |
|
24 |
кіоск ресторанного господарства, буфет |
призначений для швидкого обслуговування споживачів з віконної вітрини обмеженого асортименту страв і закусок нескладного приготування, гарячих і прохолодних напоїв без столиків для відвідувачів або наявності обмеженої їх кількості |
|
25 |
палатка, пересувний лоток ресторанного господарства |
нестаціонарний пункт ресторанного господарства, призначений для швидкого обслуговування споживачів з прилавку обмеженого асортименту страв (хот-доги, чебуреки, пиріжки, напої тощо) |
|
26 |
орендовані кутки, прилавки тощо ресторанного господарства |
об'єкти ресторанного господарства (як правило, кафе), які розташовані на площах об'єктів ресторанного господарства підприємств – юридичних осіб |
|
Код |
Види спеціалізації об’єктів роздрібної торгівлі |
Код |
Види спеціалізації об’єктів роздрібної торгівлі |
|
1000 |
продовольчий неспеціалізований (продаж більше 4-х видів товарних груп) |
3000 |
непродовольчий неспеціалізований (продаж більше 4-х видів товарних груп) |
|
|
продовольчий спеціалізований (продаж 4-х і менше видів товарних груп): |
|
непродовольчий спеціалізований (продаж 4-х і менше видів товарних груп): |
|
|
Основні продовольчі товарні групи (види спеціалізації об’єктів роздрібної торгівлі) |
|
Основні непродовольчі товарні групи (види спеціалізації об’єктів роздрібної торгівлі) |
|
2010 |
хлібобулочні вироби |
4010 |
тканини |
|
2020 |
молоко і молочні продукти |
4020 |
одяг |
|
2030 |
м’ясо копчене, солоне та ковбасні вироби |
4030 |
взуття |
|
2040 |
кондитерські вироби |
4040 |
косметичні вироби |
|
2050 |
м'ясо та птиця свіжі та заморожені |
4050 |
меблі |
|
2060 |
овочі, фрукти |
4060 |
посуд |
|
2070 |
баштанні |
4070 |
текстильні вироби для домашнього вжитку та інтер'єру |
|
2080 |
тютюнові вироби |
4080 |
електротовари |
|
2090 |
рибні продукти |
4090 |
годинники |
|
2100 |
алкогольні напої |
4100 |
телерадіотовари |
|
2110 |
чай, кава |
4110 |
канцтовари |
|
2120 |
яйця |
4120 |
друковані видання |
|
2999 |
інші продовольчі товари |
4130 |
фотокінотовари |
|
|
|
4140 |
ювелірні вироби |
|
|
|
4150 |
аптеки |
|
|
|
4160 |
будматеріали |
|
|
|
4170 |
господарчі та інструментальні товари |
|
|
|
4180 |
бензин, дизпаливо, газ в якості моторного палива |
|
|
|
4190 |
автозапчастини |
|
|
|
4999 |
інші непродовольчі товари |
(дані умовні)
|
|
Кількість, тонн, ф. № 12-торг |
Середня ціна, коп. за кг, розрахунок за рік за ф.ф. №№ А і 2 |
Оборот усіх ринків, тис.грн. |
Оборот ринків за вибірковим колом, тис.грн., розрахунок за рік за ф.ф. №№ А і 2 |
|
А |
1 |
2 |
3=1´2:100 |
4 |
|
М’ясо, сало, птиця |
22506 |
489 |
110054 |
54128 |
|
Картопля |
54246 |
68 |
36887 |
29550 |
|
Овочі |
45836 |
92 |
42169 |
28284 |
|
Фрукти та ягоди свіжі |
26356 |
161 |
42433 |
29486 |
|
Усього |
х |
х |
231543 |
141448 |
1. Розрахунок частки продажу чотирьох товарних груп на ринках вибіркового кола міст (які підлягають щомісячному обстеженню) у загальному обсязі реалізації на усіх ринках (див. таблицю - гр.4: гр.3´100 по рядку усього):
К с/г =141448 : 231543 ´ 100 = 61%
2. Розрахунок обсягу продажу сільгосппродуктів на усіх ринках реґіону селянами та іншими громадянами, фермерськими господарствами тощо.
Якщо оборот усіх товарів за вибірковим колом ринків за рік становив 172429 тис.грн., то по усіх ринках він буде дорівнювати:
Т с/г =172429 : 61 ´ 100 = 282670 тис.грн.
Аналогічно розраховується оборот по усіх ринках реґіону у поточному періоді. Наприклад, якщо за січень-лютий поточного року оборот усіх товарів по обстежених ринках становив 28819 тис.грн., то по усіх ринках він буде дорівнювати 47244 тис.грн. (28819 : 61´100).
(тис.грн.)
|
Назва показника |
№ рядка |
Вхідні дані та коефіцієнти |
Алгоритм розрахунку |
Вихідні дані |
|
А |
Б |
1 |
2 |
3 |
|
Загальний обсяг роздрібного товарообороту юридичних осіб та фізичних осіб-підприємців (Тю+Тф) |
01 |
|
р.02 гр.3+р.05 гр.3 |
180 502 342,7 |
|
Роздрібний товарооборот торгової мережі підприємств –юридичних осіб (Тю ) |
02 |
ф.№3-торг |
р.03 гр.3+р.04 гр.3 |
94 332 451,2 |
|
Роздрібний товарооборот торгової мережі підприємств –юридичних осіб (Тю р.т.) |
03 |
ф.№3-торг 90 004 943,7 |
|
90 004 943,7 |
|
|
|
|||
|
Роздрібний товарооборот ресторанного господарства підприємств – юридичних осіб (Тю р.г.) |
04 |
ф.№3-торг 4 327 507,5 |
|
4 327 507,5 |
|
Обсяг продажу споживчих товарів фізичних осіб-підприємців (Тф) |
05 |
Кф=0,427 |
р.02 гр.3*0, 4275/ (1–0,4275) |
70 440 389,3 |
|
Оборот торгової мережі фізичних осіб-підприємців (Тф р.т.) |
06 |
|
р.05 гр.3–р.07 гр.3 |
67 237 868,1 |
|
Оборот ресторанного господарства фізичних осіб-підприємців (Тф р.г.) |
07 |
Кф р.т.=0,425 |
р.04 гр.3*0, 4253/ (1–0,4253) |
3 202 521,2 |
|
Оборот організованих ринків з продажу сільгосппродуктів (Тс/г) |
08 |
місячне обстеження ринків tс/г=3 105 469,3 Кс/г=0,312 |
р.08 гр.1/0,312 |
9 953 427,2 |
|
Оборот неформальних ринків (Тнф) |
09 |
Кнф=0,032 |
р.10 гр.3*0,032 |
5 776 075,0 |
|
Загальний обсяг продажу споживчих товарів (Т) |
10 |
|
(р.01 гр.3+р.05 гр.3+ р.08 гр.3)/ (1–р.09 гр.1) |
180 502 342 ,7 |
|
Оборот ресторанного господарства (Ор.г.) |
11 |
|
р.04 гр.3+р.07 гр.3 |
7 530 028,7 |
|
Оборот роздрібної торгівлі (Ор.т.) |
12 |
|
р.03 гр.3+р.06 гр.3+ +р.08 гр.3+ р.09 гр.3 |
172 972 314,0 |